(苏政办发〔2019〕56号)
各设区市人民政府,省各委办厅局,省各直属单位:
为贯彻《国务院办公厅关于推进政务新媒体健康有序发展的意见》(国办发〔2018〕123号)精神,经省人民政府同意,现就推进我省政务新媒体健康有序发展,提出如下实施意见。
一、明确总体要求和目标
(一)总体要求。以习近平新时代中国特色社会主义思想为指导,全面贯彻党的十九大和十九届二中、三中全会精神,认真落实党中央、国务院和省委、省政府关于全面推进政务公开和优化政务服务的决策部署,贯彻实施网络强国战略,落实网络意识形态责任制,立足政务新媒体功能定位,加强统筹规划,明确管理体制和工作机制,规范运营管理,强化常态监管,推进政务新媒体健康有序发展,为企业群众提供更加便捷高效的“掌上服务”。
(二)工作目标。坚持正确导向、需求引领、互联融合、守正创新的原则,提升政务新媒体发展的质量和实效,到2020年,实现全省政府系统政务新媒体规范有序发展,基本建成定位清晰、健康运行、协同联动、服务良好、监管有力的新型政务新媒体矩阵体系;到2022年,全省政府系统政务新媒体生态全面优化,涌现出一批在全国叫得响、群众有口碑的优质精品账号和综合性移动客户端,政务新媒体公信力、传播力、引导力、影响力全面提升。
二、规范政务新媒体建设和管理
(三)明确工作范围和职责。政府系统政务新媒体是指各级行政机关、承担行政职能的事业单位及其内设机构在微博、微信等第三方平台上开设的政务账号或应用,以及自行开发建设的移动客户端等。各级人民政府办公室(厅)、省级部门办公室或指定的专门处室是本地区、本部门政务新媒体工作的主管单位,负责推进、指导、协调、监督政务新媒体工作。行业主管部门要加强对本行业承担公共服务职能的企事业单位新媒体工作的指导和监督。政务新媒体主办单位按照“谁开设、谁主办”的原则确定,履行政务新媒体的规划建设、组织保障、健康发展、安全管理等职责。可通过购买服务等方式委托相关机构具体承担政务新媒体日常运维工作。各级政务新媒体按照主管主办和属地管理原则,接受宣传、网信部门的有关业务统筹指导和宏观管理。
(四)规范开设和备案工作。为积极运用政务新媒体,提升政府治理能力,各市、县(市、区)人民政府以及省级承担行政管理职能的部门原则上应开设政务新媒体,其他单位可根据工作需要开设。不得以单位内设机构名义新开设政务新媒体。鼓励在网民集聚的新平台开设政务新媒体账号。政务新媒体名称应简洁规范,与主办单位工作职责相关联,并在公开认证信息中标明主办单位名称,主办单位在不同平台上开设的政务新媒体名称原则上应保持一致。建立政务新媒体备案制度,各地各部门开设、变更、关停、注销政务新媒体应在3个工作日内在全省政务新媒体备案检查系统备案。政务新媒体主办单位发生变化的,应及时变更或注销账号信息,并向社会公告。
(五)开展清理整合。一个单位原则上在同一平台只开设一个政务新媒体账号。对同一平台上开设的多个账号进行功能整合和清理关停,集中力量做优做强一个主账号。对不同平台上功能相近、用户关注度和利用率低的政务新媒体进行清理优化,注重实效,确属无力维护的要坚决关停。严格按照集约的原则,统筹移动客户端等应用系统建设,避免“一哄而上、一事一端、一单位一应用”,切实解决移动客户端过多过滥问题。移动客户端要全面支持IPv6(互联网协议第6版),支持在不同终端便捷使用。鼓励市、县政府统筹建设综合性移动客户端。
(六)严格内容生产和发布审核。坚持分级分类审核、先审后发,明确审核主体、审核流程,严把政治关、法律关、政策关、保密关、文字关。政务新媒体原则上制作发布与本地本部门职责相关的政务信息,不得擅自发布代表个人观点、意见及情绪的言论,不得刊登商业广告或链接商业广告页面。鼓励政务新媒体加工制作原创类政务信息,逐步提高原创比例。发布信息涉及其他单位工作内容的,要提前做好沟通协调。转载发布的,原则上只转载党委和政府及有关主管部门确定的稿源单位发布的信息。政务新媒体每周更新内容不少于1次(服务号平均每周更新内容不少于1次)。政务新媒体如从事互联网新闻信息服务或传播网络视听节目,须按照有关规定具备相应资质。建立值班值守制度,加强日常监测,发现违法有害信息要第一时间处理,发现重大舆情要按程序转送相关部门办理。
(七)做好安全防护。严格执行网络安全法等法律法规,建立健全安全管理制度、保密审查制度和应急预案。加强对账号密码的安全管理,防止账号被盗用或被恶意攻击等安全事件发生。加强监测预警和应急处置,对于泄露后会危及国家安全、公共安全、经济安全、社会稳定的信息和国家秘密、商业秘密、个人隐私,要加强管理,确保不泄露。强化用户信息安全保护,不得违法违规获取超过服务需求的个人信息,不得公开损害用户权益的内容。
三、加强政务新媒体功能建设
(八)强化政务公开功能。切实发挥政务新媒体政务公开新型平台的作用,围绕中心工作,公开党和政府的重大决策部署,发布涉及公共利益的重大事项,推送重要部署执行和结果信息,公布民生实事项目进展情况。积极运用政务新媒体分众化、差异化的特点,重点做好就业创业、义务教育、医疗卫生、征地拆迁、环境保护、扶贫开发、安全生产等事关民生利益信息的公开。下大力气做好政务新媒体上的政策宣传解读,加强议题策划,加大解读频次,开展政策简明问答、政策在线咨询等,及时解答企业群众政策疑问,政策解读产品要与政策文件相关联,方便公众查阅。对政策实施中出现的误解误读和质疑,要积极回应,予以澄清,做好正向引导。遇有突发公共事件和重大政务舆情,要快速响应,及时做好信息发布,回应社会舆情。
(九)放大信息传播功能。充分利用政务新媒体受众面广、互动性强、传播速度快的特点,传播党和政府声音,做大做强正面宣传,巩固拓展主流舆论阵地。坚持以内容建设为根本,精心制作企业群众欢迎的高质量政务信息,占领信息传播制高点。积极采用图片图表、音频视频、卡通动漫等形式,打造多样化、个性化、品质化产品,提升政务信息传播力。建设全省政务新媒体联盟,实现协同联动、整体发声,形成传播声势。加强与主要新闻媒体、著名商业媒体合作,携手传递政府政策信息,引导社会预期,提振发展信心。
(十)增强政民互动功能。政务新媒体要畅通在线互动渠道,实现与网民的有效互动,切实走好网上群众路线。认真做好公众留言的审看发布、处理反馈工作,回复留言要依法依规、态度诚恳、严谨周到,杜绝答非所问、空洞说教、生硬冷漠。对于群众诉求要限时办理、及时反馈,确保合理诉求得到有效解决。要健全完善全面、权威、有效的咨询答问库,不断提升答问效率和互动质量。对于群众诉求集中或具有典型性、趋势性的政策诉求,要及时分析研判,不断改进完善政策措施。探索政民互动新方式,鼓励采用微联动、微直播、随手拍等多种形式,引导公众依法有序参与公共管理、公共服务。善于结合重大活动、重要节日及纪念日、主题日等设置议题,吸引公众参与,增强互动效果。严禁购买“粉丝”等数据造假行为,不得强制要求群众下载使用移动客户端等或点赞、转发信息。
(十一)提升办事服务功能。立足本地本部门职责,将适用移动端的优质政务信息与高频服务事项向政务新媒体集聚,切实提供信息查询、在线缴费、办事预约、证照办理等民生服务,实现更多事项“掌上办”。着力做好办事入口的汇聚整合和优化,依托KS体育-KS娱乐移动端,推动实现用户统一、数据同源、服务同根、一次认证、一网通办。统筹推进政务新媒体、政府网站、政务服务网、实体政务大厅的线上线下联通、数据互联共享,简化操作环节,规范办事指引,方便企业群众办事创业。
四、强化政务新媒体支撑保障
(十二)加强组织保障。各地各部门要把政务新媒体发展列为政务公开工作的重要内容,完善组织协调机制,加大统筹推进力度,确保责任到位、工作到位。加强政务新媒体管理,配齐配强工作人员,将内容保障、运维监管等经费纳入预算。加大教育培训力度,认真组织开展业务培训和研讨交流,增强信息编发能力、舆情研判能力、回应引导能力、应急处置能力,打造一支政治立场坚定、熟悉政策法规、掌握传播规律、具备较强工作能力的专业队伍。
(十三)增强工作协同。建立完善与宣传、网信、公安等部门的沟通协调会商机制,实现网上舆情引导与网下实际工作处置相同步、相协调,合力做好发布引导、舆情应对、网络安全等工作。地方政务新媒体主管单位要加强与第三方平台对接,为政务新媒体工作开展提供便利。县级政务新媒体要加强与本地融媒体中心协调协同,推动融合发展。
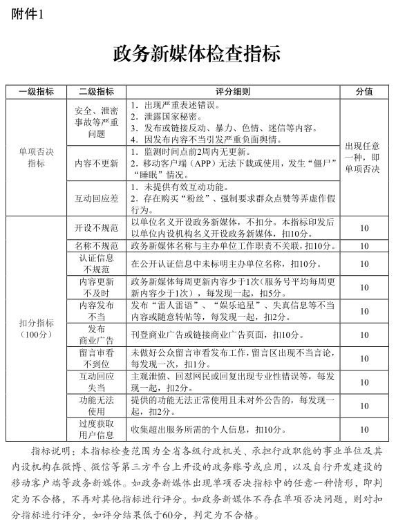
(十四)严格监管考核。各地各部门要加强对政务新媒体的常态化监管,按季度组织检查,及时通报存在的突出问题,督促落实整改。设区市、省有关部门检查和整改落实情况要向省政府办公厅做出报告。有条件的政务新媒体要开设纠错入口,方便网民参与检查监督。要将政务新媒体工作列为政务公开年度绩效考核评价指标,结合政务新媒体发展实际和工作重点,制定可获取、可量化、可考核的科学指标体系,并实施动态调整。省政府办公厅每季度对全省政务新媒体运行情况进行抽查,每年度对政务新媒体建设、监管等工作进行考核,抽查和考核结果将予以公开通报。对成效好的单位和个人,按照有关规定予以激励表扬;对违反规定发布转载不良或有害信息、破坏网络传播秩序、损害公众权益等突出问题,要严肃追责问责。
附件:1.政务新媒体检查指标
2.政务新媒体监管工作年度考核指标
江苏省人民政府办公厅
2019年6月7日
(此件公开发布)
政策解读:我省出台意见引导政务新媒体规范发展突出政务属性 邀请群众打分



