
视觉中国供图
城市治理水平的高低,影响居民生活质量、经济发展和社会稳定。而运用大数据、云计算等前沿技术推动城市管理手段、管理模式、管理理念创新,让城市更聪明、更智慧,是推动城市治理体系和治理能力现代化的必由之路。
从数字化到智能化再到智慧化……记者从不久前闭幕的数据要素×大赛江苏分赛区、广东分赛区城市治理赛道比赛上看到,苏粤两省善用数据要素手段驱动城市治理升级,在宏观层面让城市运转更加高效有序,在微观层面不断提升群众幸福感。
一场比拼城市“智慧”的“考试”
2024年“数据要素×”大赛江苏省分赛城市治理赛道的比赛由南京市数据局、玄武区人民政府承办,具体由江苏国际数据港承接。
赛事以“数据赋能、乘数而上”为主题,于9月13日展开决赛阶段现场路演。评审工作共有19支队伍(其中1队弃权)进入现场决赛评审阶段。各参赛团队根据抽签顺序,依次进行现场路演展示,详细介绍各自项目的技术特点、应用场景、实施效果及未来展望。由来自企事业单位、科研院所、高等院校等专家学者和技术带头人等组成的7位评委,参照评审标准进行打分。
为什么赛事放在南京办?近年来,南京在智慧城市建设方面走在全国前列,通过大数据、云计算、人工智能等先进技术提升城市治理效能。2023年3月1日起施行的《南京市推进城市运行“一网统管”暂行办法》,是全国第一个以政府令形式颁布的相关规定。南京市数据局牵头推进“一网统管”工作体系,目前已建成一张市、区、街道三级城市数字治理中心全覆盖的网络,构建智慧政务、智慧交通、智慧环保等多个领域的智慧应用场景。
走进南京市城市数字治理中心,一面巨大的指挥屏映入眼帘。这是一张实时跳动的“数据大网”。这张网有多大呢?城市的人口流动、经济、交通、水电气保障等有关城市运行的实时数据,随时可调取。该中心副主任顾颖介绍,南京“一网统管”综合平台对接30个部门311项指标数据,数据总量达百亿级;接入全市20余万路视频资源,形成30余个主题应用场景,城市运行态势“一屏感知”。

南京市城市数字治理中心
当数据要素驱动,钢筋水泥的城市变身成为“智慧生命体”,治理者就能实时帮助城市调整好“呼吸”和“血压”,让城市运行变得更高效,治理效能大幅提升。
探索数据要素与城市治理深度融合的新模式,广东也在行动中。经过近3个月的角逐,2024年“数据要素×”大赛广东分赛城市治理赛道决赛9月在深圳宝安举办,从全省城市治理赛道181个项目中脱颖而出的20支团队同台竞技。决赛采用“现场答辩、当场亮分”的评选方式,经过项目展示、答辩等环节,遴选出优胜项目。
“宝安在城市治理领域走在全国前列!”在比赛中,多位专家评价道。近年来,在人口密度高、经济动能足的广东,在人口规模大、开放程度高的粤港澳大湾区,作为深圳产业大区、人口大区的宝安,积极探索将数字技术与数据要素深度融入城市治理,涌现出一批优秀做法与先进经验,为走出符合超大型城市特点和规律的治理新路子持续探路。
“早在2018年,我们就启动了块数据的探索。”据宝安区政务服务和数据管理局总工程师贾泽露介绍,条数据是指某个行业、领域或者政府部门呈链条状串起来的数据。块数据则是一个物理空间或者行政区域涉及人、地、企、物等各类数据的总和,有助于解决跨部门、跨行业的业务协同问题,能够有效推动监督政府依法行政行为和倒逼政府职能改革。经过6年探索,宝安块数据已升级到3.0版,累计形成超过90多项业务数据的业务模型实现了常态化运行,并同步开展了多模态大模型的问数、问政和检索等智能化应用。宝安,正成为具有代表性的城区样本与生动注脚。
考试中的重点“得分题”都有哪些
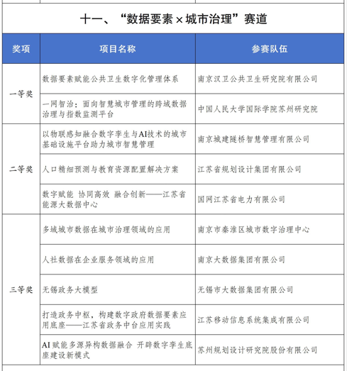
江苏分赛区城市治理赛道参赛项目,涉及智慧城市、智能交通、环境监测等多个领域,充分展示了数据要素在推动城市治理中的重要作用。经过激烈角逐,该赛道共产生了一等奖2名,二等奖3名,三等奖5名。

近年来,我国城市化进程不断加速,城市管理的复杂度和多样性显著增加,传统的管理模式和工具已无法有效应对城市管理中的各类问题和挑战。
比如,跨域数据孤岛、数据整合困难、智能化服务不足以及社会治理效果难以量化等挑战怎么破?中国人民大学国际学院(苏州研究院)牵头的项目《江苏一网智治:面向智慧城市管理的跨域数据 治理与指数监测平台》,一举摘得江苏分赛区城市治理赛道一等奖。该项目面向城市管理和公共服务等行业,构建一个面向智慧城市管理的跨域数据治理与指数监测平台,通过跨域数据整合和数据治理技术,提高城市管理效率,增强数据智能化服务能力;同时对城市的治理状况进行多层级、多维度评估量化,以支持智慧决策。
“倘若城市忽然爆发大规模传染病,城市治理中的公共卫生数字化管理体系将如何大展神威?”比赛中,一位参赛选手的发问,让现场评委们陷入了沉思。
《“十四五”国民健康规划》针对公共卫生防护网与全周期保障人群安全提出了明确的建设要求,其中信息化建设是重点目标之一。而眼下,公共卫生领域存在数据繁多协同难、数据研判分析弱、数据安全风险高、数据监管压力大等问题,运用数据要素构建公共卫生数字化管理体系迫在眉睫。
基于此,南京汉卫公共卫生研究院有限公司联合南京医科大学、南京大数据集团、南京疾控中心申报了《数据要素赋能公共卫生数字化管理体系》项目,以市民需求为导向,集聚超百位国家级公共卫生、大数据等领域的专家,运用疾病预警大模型、联邦学习、AI+ 预防医学等技术,发挥数据要素乘数效应、大模型引擎作用和智能算力基础设施加持作用,直面公共卫生数字化管理体系构建中的各种问题与挑战,推动城市公共卫生服务便捷化、普惠化、智能化发展。
在南粤大地上,“城市治理”赛道组委会共设置了数据赋能城市科学决策与管理、生产生活空间治理、虚拟园区服务新模式、城市风险管理和治理能力提升、城市治理中的数据应用5道赛题,参赛项目涵盖数字孪生、基层治理、人工智能、时空数据等多个领域。设一等奖、二等奖、优秀奖,推荐若干个项目晋级全国总决赛。
丰图科技的参赛项目《数智融合虚实共生,助力基层治理提质增效》,在深圳市内推广基于数字孪生的城市数据要素体系,支撑了宝安、龙华、福田等区域的城市数据底板建设,支撑了超亿次的数据服务调用。太极数智的参赛项目“高质量融合公共大数据·赋能虚拟园区服务·提升营商环境”以宝安区亲清政企服务和虚拟园区服务为主落地,以涉企类数据要素为核心,融合人工智能、多模态技术、CIM数字孪生等技术,实现城市治理园区化和服务管理虚拟化,打造智能化政企服务“虚拟园区”服务,实现跨物理边界的城市治理新模式,项目累计用户186.01万人次,实现政策精准直达9万余次,涉及审批金额近40亿元,对接政银企融资撮合5000多笔,涉及融资金额300多亿元。

“数据要素×城市治理”仍面临诸多挑战
“数据要素助力城市治理,进一步提高了政府管理的效率和科学性。”赛迪工业和信息化研究院(集团)四川有限公司数据要素研究中心主任徐苗苗表示,通过对城市交通流量、公共安全、工商行政等多方面数据的实时监测与分析,城市管理者能更全面、精准了解城市运行状态,一方面提高城市治理的响应效率,加快形成重大社会运行事件的解决方案;另一方面科学把握经济发展形势,结合政府部门的行业管理数据和实时监测数据,分析城市经济运行情况,有助于政府调度资源、优化营商环境等。“海量数据资源在城市各个治理主体之间分享,推动政府主动和城市居民、企业组织等主体建立协同治理关系,形成政府主导下的多元主体互助共赢的协作模式。”
数据的价值在于应用,应用的关键在于场景。只有和应用场景相结合,解决实际问题和业务痛点,才能充分释放数据要素价值。而当前城市数据要素市场的发展仍面临诸多挑战,其中数据碎片化、隐私与安全风险以及合规监管机制的不完善等问题亟待破解。
数据隐私与安全风险尚存挑战。在专家们看来,数据要素应用于城市治理需要收集和存储大量个人、企业和政府的数据和信息,这涉及域内居民隐私、商业机密甚至是国家利益,一旦存在技术漏洞,就会威胁公共信息安全,增加城市治理成本。同时,城市治理数据具有样本量大、敏感性高、聚集性强等突出特点,极易成为隐私数据泄露的高发地。数据合规监管机制有待完善。虽然我国数据合规立法和监管正在不断完善,但由于尚不完备的制度体系和监管机制,数据合规监管仍存在监管依据缺失、监管权限不明确、执法要求不统一等问题。特别是在城市数字化转型背景下,各类数据跨行业、跨机构的交换传输越来越多,数据之间的边界越来越模糊,数据合规监管机制需进一步完善。
针对上述问题,业内呼吁健全数据共享和协调机制。从城市治理的角度,打破数据的“碎片化”限制,持续稳定地推动数据共享,要科学制定政府部门内部、各部门之间的数据共享机制,制定行业数据和政务数据的共享标准。同时,要加强数据管理组织构建,将管理的目标及责任落实到具体部门,形成协同联动的合力。
